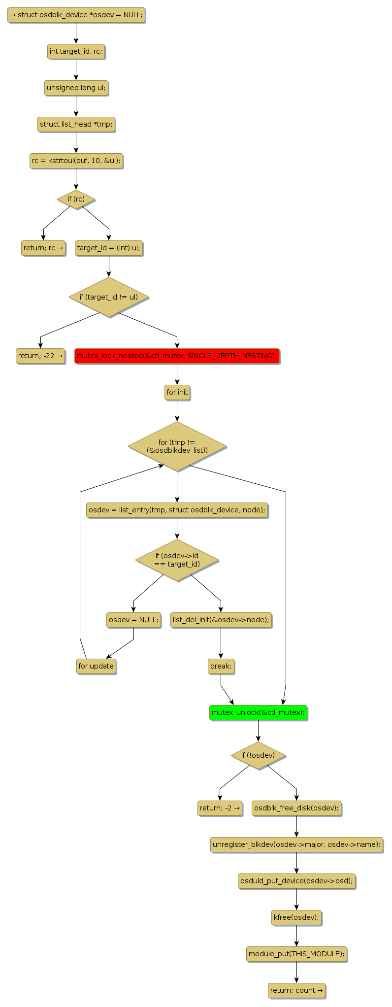
Instance Verification Kit (IVK)
mutex lock @ [14266+52+/linux-3.19-rc1/drivers/block/osdblk.c]
Instance Signature: ctl_mutex
|
The Matching Pair Graph:
|
|
Function Name
|
Control Flow Graph (CFG)
|
Events Flow Graph (EFG)
|
Source Correspondence
|
|
class_osdblk_remove
|
|
|
[13822+19+/linux-3.19-rc1/drivers/block/osdblk.c]
|